对于汽车制造商来说,照明是一个越来越重要的差异化设计要素,而作为与汽车“颜值”和主动安全直接相关的前灯,更是重中之重。近年来,大灯也由最开始的卤素灯发展为氙气大灯,再到现在的LED大灯和矩阵式LED大灯,尤其是随着LED光源车灯大面积普及,显著提升了车辆的整体照明效果,曾经仅装备在顶级豪车上的矩阵LED灯,也逐渐进入到普通大众家用车型上。

矩阵式LED取代传统汽车前灯实现智能照明
开过夜车的朋友,大概都有被远光晃到怀疑人生的经历。矩阵式LED前灯的出现,从整车设计上避免这种情况的发生。矩阵式LED前灯有数个独立的LED发光元件,均支持独立开关、独立调节亮度,当会车或遇到行人时,车灯将根据传感器的信息,自主决定自动熄灭哪部分灯体,避免对方的炫目,明显提升主动安全系数。此外,矩阵式LED前灯设计也为随动转向,流水前灯等智能的功能提供了条件,可以在配合其它智能系统的情况下准确地照亮前方道路,实现对照明区域的精确控制。
所谓矩阵式LED前灯,就是将LED光源进行矩阵式分区管理。通过行车电脑控制每个矩阵LED光源的亮度、开/关等。与普通LED车灯相比,矩阵式LED灯对光源的控制可以细到某一指定灯珠上,而普通LED前灯只能对整组LED灯珠进行控制,功能性和拓展性大不如矩阵式LED前灯。
12开关高亮度LED矩阵管理器让照明升级
简化设计,灵活控制
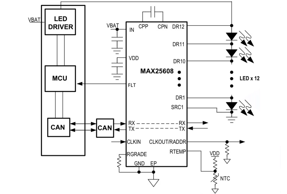
LED前灯设计中的常见挑战是矩阵照明和动画照明需要额外的组件,具有软件复杂和缺乏灵活性的问题。MAX25608是ADI推出用于汽车照明应用的12开关矩阵管理器IC,高达1.6A的LED电流,配置灵活的发光二极管,具有可编程的 12 位PWM调光功能,可以满足各种灵活的照明场景设置,可扩展的配置允许以菊花链方式连接多个器件。

MAX25608内部集成了12个开关阵列,采用12个独立控制的n沟道 MOSFET开关,额定电压为14V,导通电阻为0.06Ω。单个电流源可用于为所有串联的 LED供电,通过打开和关闭每个 LED上的旁路开关,可以对各个LED进行调光。这些器件还可以在双串LED应用中进行配置,每串串联六个开关,每个开关可以串联在一个、两个或三个 LED 上。MAX25608还包括一个内部电荷泵,为 LED 旁路开关的栅极驱动供电。
串行接口(UART),实现灵活通信
MAX25608支持多路串行接口(UART)用于串行通信,可用于全双工应用或半双工应用,如CAN收发器,支持多达16个器件的寻址。每个开关都可以通过串行接口完全打开、完全关闭或调光。
更高可靠性,更强EMC特性
作为车用方案,可靠性特别重要,MAX25608通过了AEC-Q100认证,同时多个关键特性进一步提高可靠性,包括不仅可以通过打开内部电荷泵时钟振荡器来获得更低的EMI,也可实现可编程压摆率控制,用于降低电磁干扰NTC温度监测。MAX25608还提供LED开路保护功能,每个开关上都可以进行开路和短路检测,通过串行接口对开路和短路 LED故障进行报告等等。

MAX25608可用于矩阵照明、自适应驾驶,光束和动画照明
灵活管理的动画照明令汽车别具风格
MAX25608可用于矩阵照明、自适应驾驶,光束和动画照明。当今越来越多的汽车采用了动画照明,令新车别具风格,彰显个性特色。动画照明炫目的光效相当复杂,需要使用更多个LED,且每个LED都需要单独控制。MAX25608为汽车LED矩阵动画照明管理提供了便捷的方案。

灵活、高效、可靠、艺术性……
多维发展的现代汽车照明设计趋势
权威机构的市场研究显示,安全性与品牌效应是提升LED在汽车车灯平台接受度的两个主要因素。作为其独特品牌标识的一部分,OEM厂商正在为LED和矩阵照明设计引入高级安全管理等技术,例如无炫光远光灯。现在的汽车越来越大,功能越来越先进,行驶速度也越来越快,因此需要采用更加时尚、优雅、清洁、安全和可靠的LED照明方案,以便在降低CO2排放的同时,实现10倍于传统照明的反应速度,并保证10,000小时的使用寿命。
随着汽车电动化、智能化趋势越来越明确,在当今和未来的汽车设计中,照明已经成为一项越来越重要的特性。LED 照明的特点是灵活、高效、可靠,更兼具个性化、艺术化的效果,以诸多不同的方式在汽车中使用,如远光大灯和近光灯、日间行驶灯、指示灯、刹车灯、仪表盘显示屏以及其他种类日渐增多的车内和车外照明。在这些设计中,都需要准确、高效和可靠的LED矩阵的LED管理器。